Detailed functionality
General
In order to use the feature Amount viewed, IBI-aws needs to communicate with a webservice. The webservice is developed, hosted and supported by IBITECH.
Key data
- Webservice communication (https://count.ibi-aws.net) via HTTPS (port 443)
- Encryption: TLS, AES-256
- Only outgoing connections (one-way-communication)
- No personal data (hashed values only)
Process
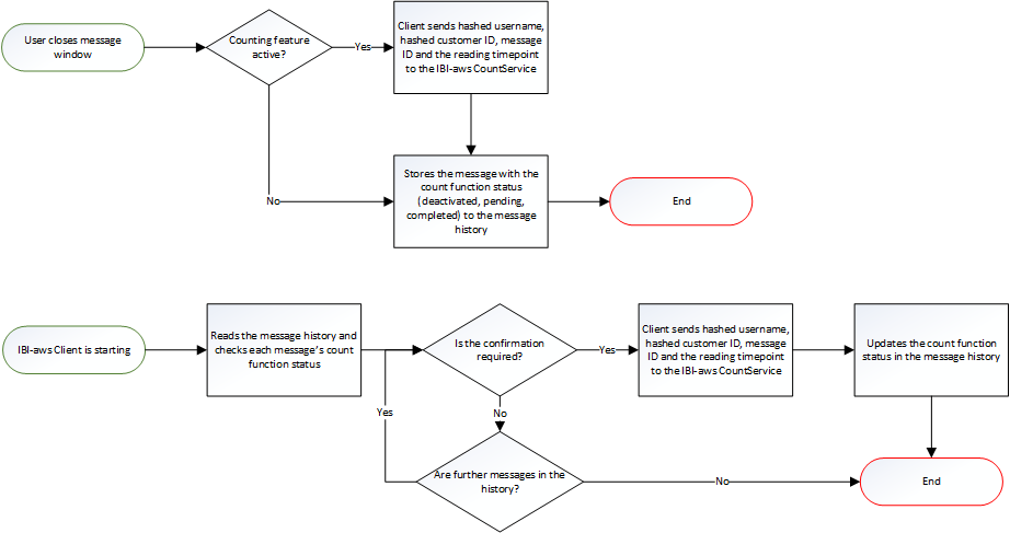
When a message window is closed by the user, a reading confirmation is sent to the webservice. This confirmation contains the following values:
- Hashed user name
- Hashed customer ID
- Message ID (GUID)
- Reading timestamp
The reading confirmation state will be stored as a message property in the user's message history (local XML-file).
The IBI-aws Client loads the history every time it is started.
Afterwards it checkes wheather there are pending reading confirmations. If this is the case, the confirmation is sent.
Process diagram

Using the IBI-aws Admin feature "Refresh Viewed" a request is sent to the webservice with the selected message ID.
In response, only the number of users who have read the message is delivered.
No one outside the customer network, also not IBITECH, knows at any time who has read which message. Only the number of users who have read a message can be determined.