Arbeitsweise

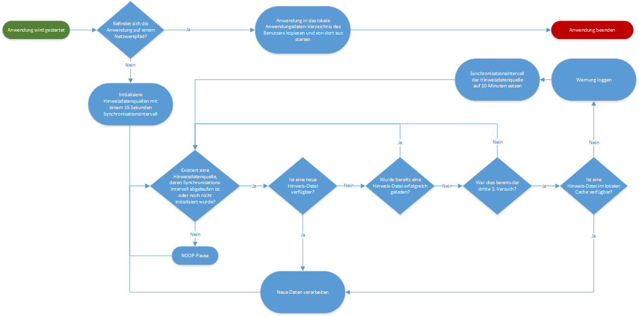
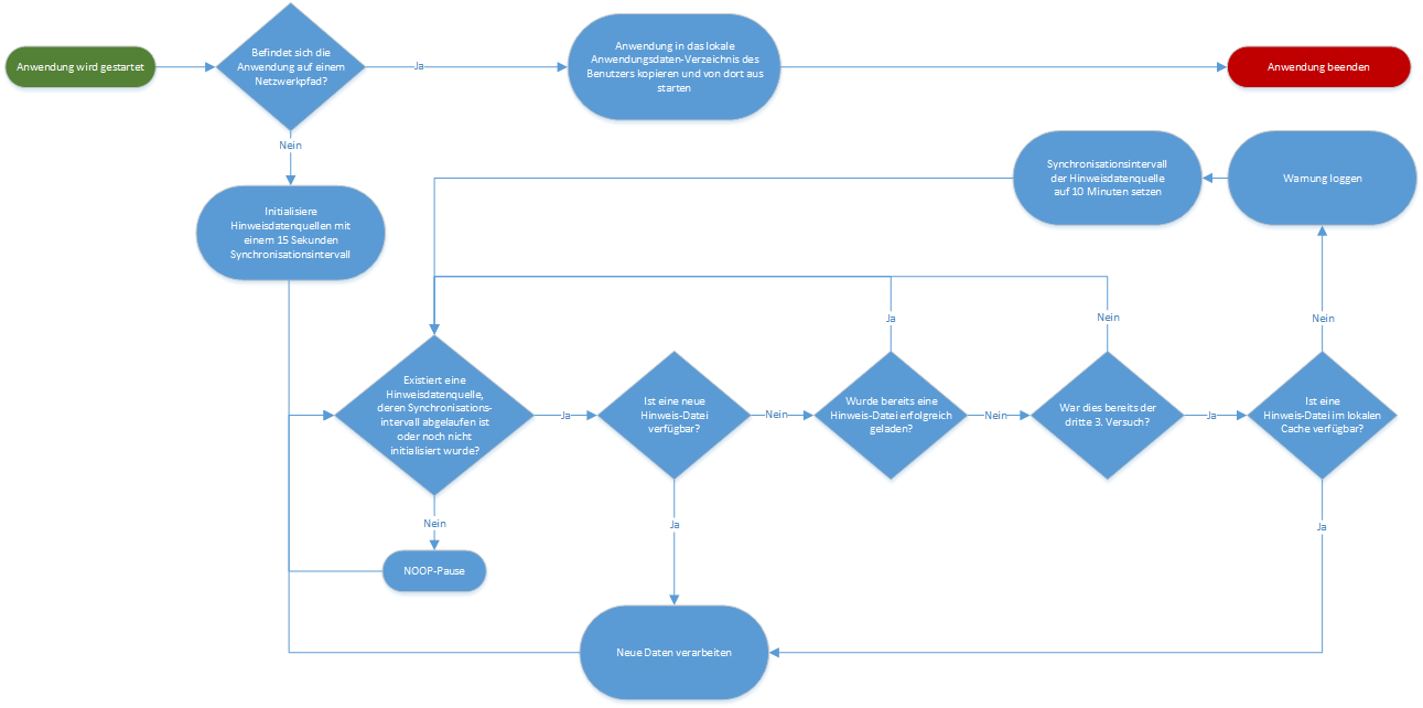
Verhalten beim Anwendungsstart
1. Erstellen einer lokalen Kopie
Wird der IBI-aws Client aus einem Netzwerkpfad gestartet, erstellt dieser nach dem Start standardmäßig eine Kopie von sich selbst in das lokale Anwendungsdaten-Verzeichnis des Benutzers, startet diese Instanz und beendet sich selbst. Damit wird sichergestellt, dass die Anwendung auch nach einem Netzwerkausfall weiterhin ausgeführt wird.
2. Prüfung der Hinweisdatenquellen
Für jede angegebene Hinweisdatenquelle (siehe Remarks bzw. AdditionalRemarks), startet die Anwendung drei Versuche im Abstand von 15 Sekunden, um zu ermitteln, ob diese verfügbar ist. Gelingt dies nicht, sucht die Anwendung im lokalen Anwendungsdaten-Verzeichnis des Benutzers nach einer gecachten Datei. Existiert keine Datei im Cache, wird eine Warnung geloggt und der Standardsynchronisationsintervall der Hinweisdatenquelle auf zehn Minuten gesetzt.
Verhalten während des Betriebs
Während des Betriebs, prüft der IBI-aws Client in regelmäßigen Zeitabständen, ob auf den angegebenen Hinweisdatenquellen eine neue Hinweis-Datei verfügbar ist. Ist dies der Fall, wird die Hinweis-Datei in das lokale Anwendungsdaten-Verzeichnis des Benutzers geladen. So wird der Zugriff auf die zentral abgelegte Datei auf ein Minimum reduziert. Anschließend werden die Hinweis-Daten abgeglichen.
Fällt während des Betriebs eine Hinweisdatenquelle, zum Beispiel durch eine fehlende Netzwerkverbindung, aus, hat dies keine Auswirkung auf die Ausführung der Anwendung. Dies bedeutet, dass die Anwendung alle bereits eingelesenen Daten weiterhin verarbeitet.