Detaillierte Funktionsweise
Allgemein
Zur Verwendung des IBI-aws Features Anzahl gelesen stellt IBITECH einen WebService bereit. Dieser wird von IBITECH entwickelt, gehostet und supportet.
Eckdaten
Kommunikation mit dem WebService (https://count.ibi-aws.net) über HTTPS (Port 443)
Verschlüsselung: TLS, AES-256
Nur ausgehende Verbindungen (one-way-communication)
Keine personenbezogenen Daten (nur gehashte Werte)
Ablauf
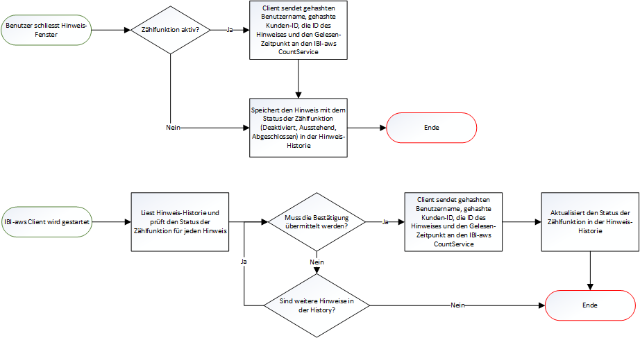
Wenn ein Anwender ein Hinweis-Fenster schliesst, wird eine Lesebestätigung an den WebService geschickt. Diese beinhaltet folgende Werte:
- Hash des Benutzernamens
- Hash der Kunden-ID
- ID des angezeigten Hinweises (GUID)
- Lese-Zeitpunkt.
Diese Historie wird bei jedem Start des IBI-aws Clients ausgelesen.
Ablauf-Diagramm

Wird die IBI-aws Admin Funktion Gelesen aktualisieren aufgerufen, wird eine Anfrage an den WebService mit der ID des ausgewählten Hinweises gesendet.
Als Antwort wird ausschiesslich die Anzahl der Benutzer, die den Hinweis gelesen haben, geliefert.
Niemandem ausserhalb des Kundennetzwerks, auch nicht IBITECH, ist zu irgendeinem Zeitpunkt bekannt, wer welchen Hinweis gelesen hat. Lediglich die Anzahl der Anwender, die einen Hinweis gelesen haben, kann ermittelt werden.