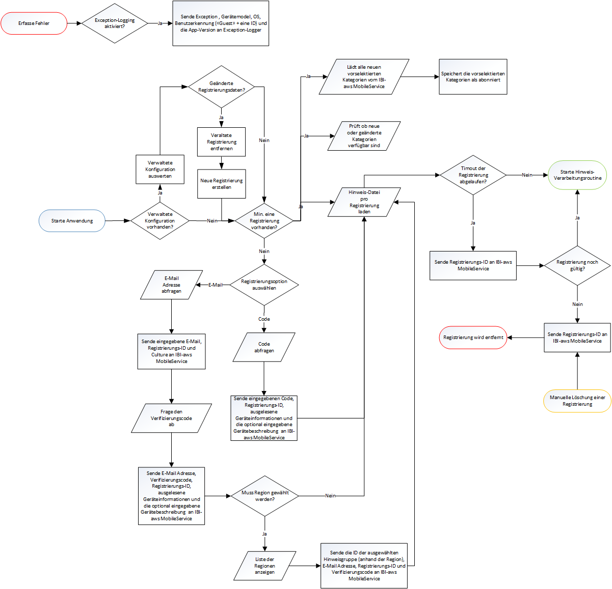
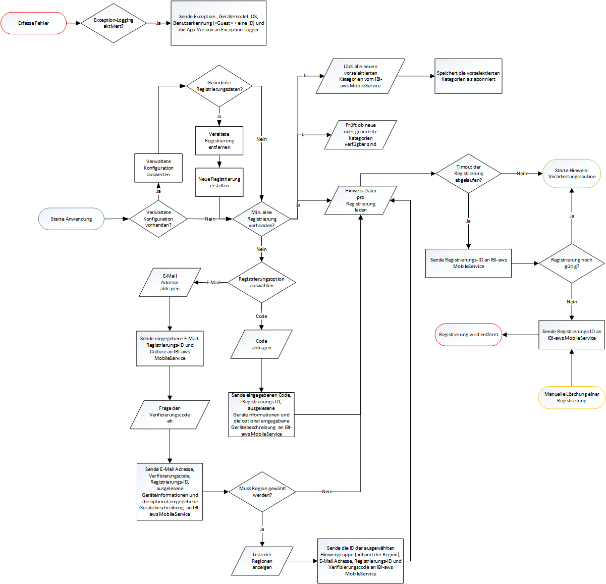
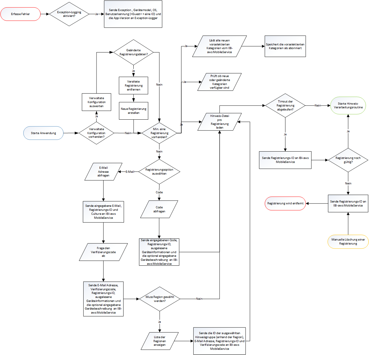
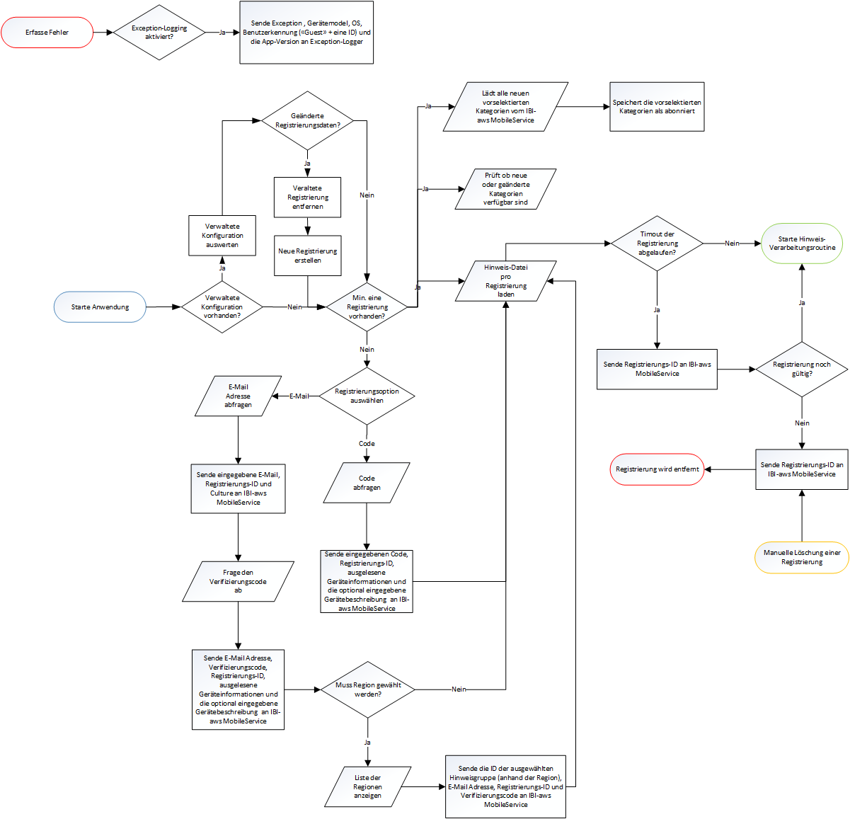
Funktionsweise
Erfassen von Fehlern
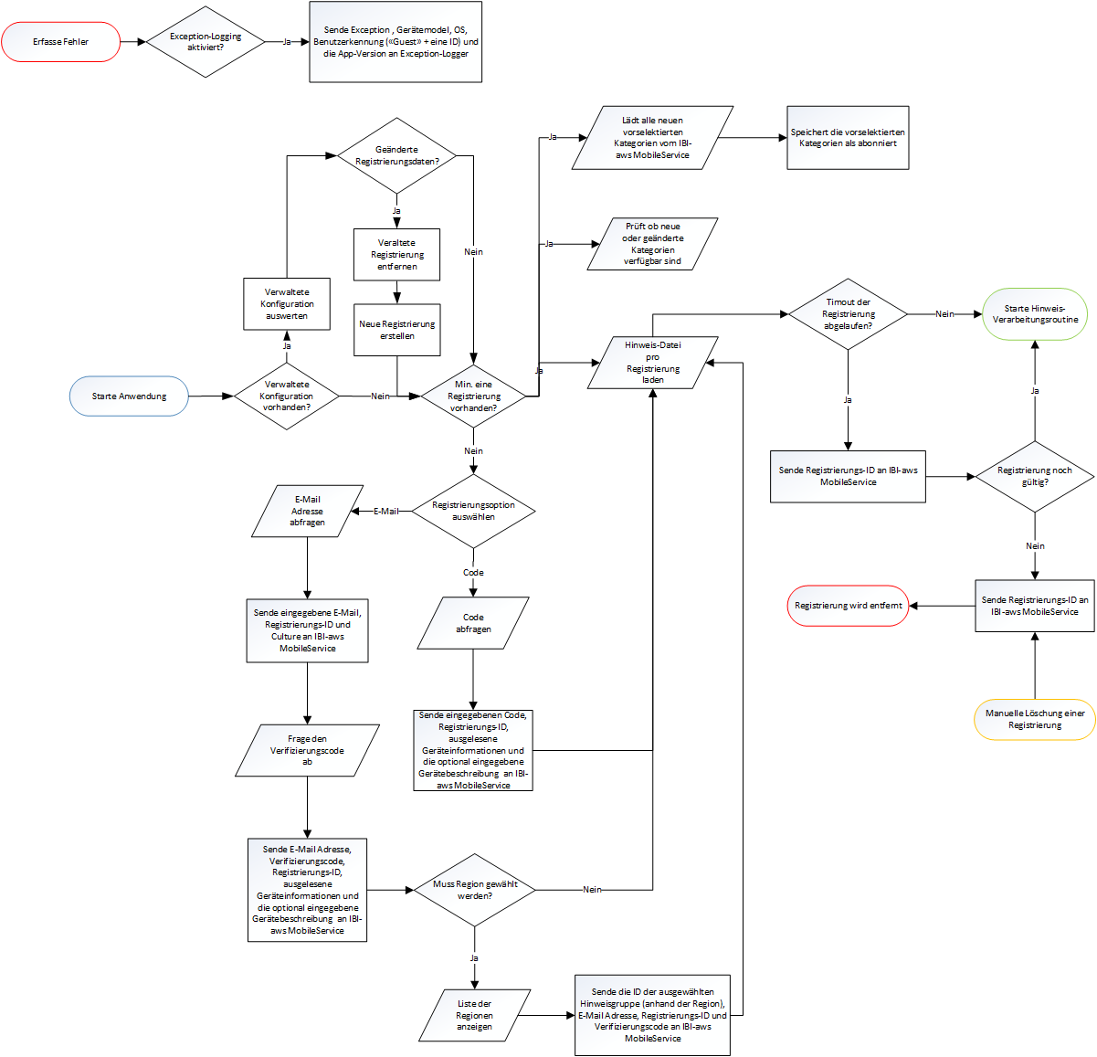
Der IBI-aws MobileClient ist in der Lage auftretende Fehler und Warnungen automatisch aufzuzeichnen.
Dafür wird die Fehlermeldung, die Anwendungsversion, das Betriebssystem, die Modelbezeichnung des Geräts und eine anonymisierte Kennung des Benutzers (Guest + eine ID) an einen Fehler-Logger gesendet.
Falls die Anwendung durch einen schwerwiegenden Fehler beendet oder beim Übermitteln keine Internetverbindung vorhanden sein soll, werden die oben genannten Informationen zwischengespeichert und beim nächsten Start der Anwendung an den Logger übermittelt.
Das automatische Sammeln und Versenden von Fehlern kann vom Benutzer deaktiviert werden.
Dies ist an zwei Punkten möglich:
- Nach dem ersten Start der Anwendung (vor der Registrierung)
- In den Einstellungen
Verhalten
