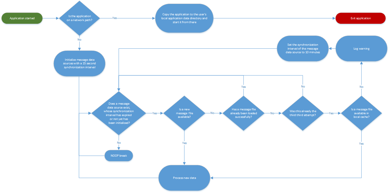
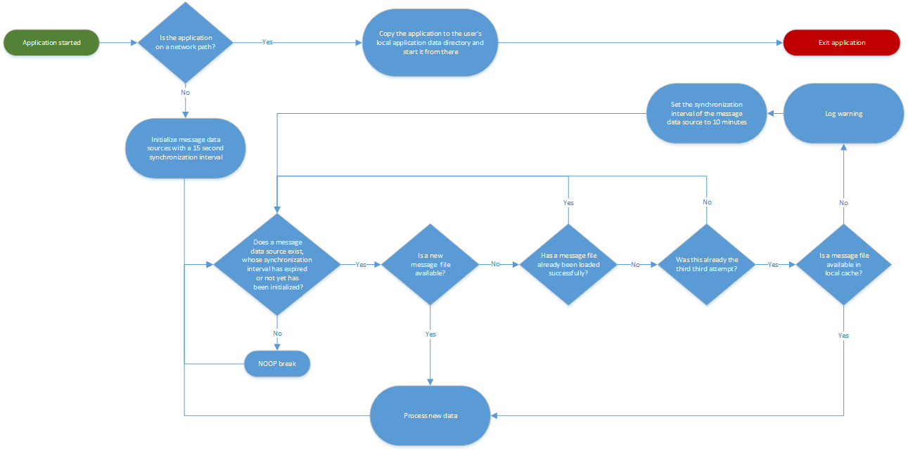
Operating principle

Behavior at application start
1. Creating a local copy
If the IBI-aws client is started from a network path, it creates a copy of itself into the user's local application data directory by default, starts this instance and terminates itself. This ensures that the application will continue to run after a network failure.
2. Checking the reference data sources
For each specified message data source (see Remarks or AdditionalRemarks), the application starts three attempts at 15 second intervals to determine if it is available. If this is not successful, the application searches for a cached file in the user's local application data directory. If no file exists in the cache, a warning is logged and the default synchronization interval of the message data source is set to ten minutes.
Behavior during operation
During operation, the IBI-aws Client checks in regular intervals whether a new message file is available on the specified message data sources. If this is the case, the message file is loaded into the user's local application data directory. This reduces the access to the centrally stored file to a minimum. The message data is then synchronized.
If a message data source is down during operation (e.g. due to a missing network connection) this does not affect the execution of the application. This means that the application continues to process all data already read in.