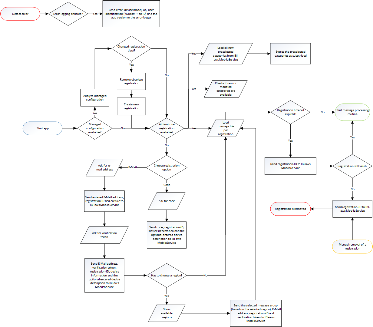
Operating principle
Detecting errors
The IBI-aws MobileClient can automatically record errors and warnings.
When an error or warning is beeing logged the error log, the application verion, the operating system, the model name of the device and an anonymous identification of the user (Guest + an ID) is submitted to the error logger.
If the application will be terminated through an errror or if there is no internet connection while sending an error to the logger the required information will be saved. After the next app start the saved errors will be sent to the logger.
The user can disable the automatically collecting and sending of error logs.
This can be done at the following two points:
- After the first app start (before the registration)
- In the settings
Behavior
