Arbeitsweise
Dieses Kapitel behandelt die Arbeitsweise der IBI-aws Client-Anwendung. Zunächst wird das Verhalten der Anwendung beim Auftritt eines Fehlers erläutert. Anschließend wird erläutert, welche Schritte die Anwendung beim Starten oder im laufenden Betrieb duchführt, wenn bestimmte Ereignisse auftreten.
Erfassung von Warnungen, Fehlern und Logs
Die IBI-aws Client-Anwendung ist in der Lage bestimmte Ereignisse, die während des Betriebs auftreten, zu erfassen.
Es wird zwischen drei Arten von Ereignissen unterschieden. Dies können Warnungen, Fehler oder Informationen sein.
Warnungen und Fehler werden gemeinsam in eine Datei erfasst. Muss eine Warnung oder ein Fehler erfasst werden, versucht die Anwendung das Ereignis in eine Datei zu dokumentieren. Damit dies gelingt, muss sichergestellt werden, dass ein Verzeichnis Namens Errors im gleichen Verzeichnis, in dem sich die Hinweis-Datei befindet, angelegt wurde. Kann das Ereignis nicht in die Fehler-Log-Datei erfasst werden, wird es in das betriebssystemeigene Event-Log erfasst. Im Gegensatz zu einer Warnung wird die Anwendung beim Auftreten eines Fehlers, nachdem dieser erfasst wurde, beendet. Warnungen werden in der Fehler-Log-Datei mit einem W gekennzeichnet, während Fehler immer mit einem E gekennzeichnet werden.
Neben Warnungen und Fehler können auch bestimmte Betriebsinformationen erfasst werden. Diese Informationen werden in eine separate Datei erfasst. Damit das Erfassen gelingt muss ein Verzeichnis Namens Logs im gleichen Verzeichnis, in dem sich die Hinweis-Datei befindet, angelegt werden. Schlägt das Erfassen einer solchen Information in das besagte Verzeichnis fehl, beendet sich die IBI-aws Client-Anwendung automatisch. Im Gegensatz zu Fehlern und Warnungen, wird ein solches Ereignis nicht in das betriebssystemeigene Event-Log erfasst. Möchte man Ereignisse dieser Art erfassen, muss die entsprechende Funktionalität durch das Starten der Anwendung mittels eines entsprechenden Startparameters (siehe z. B. LogFileModCheck) zunächst aktiviert werden. Das Erfassen von Fehlern und Warnungen ist dagegen standardmäßig aktiviert.
Der Speicherort der Log-Dateien kann durch Angabe eines entsprechenden Startparameters (ErrorLogPath bzw. LogPath) verlegt werden.
Verhalten beim Anwendungsstart
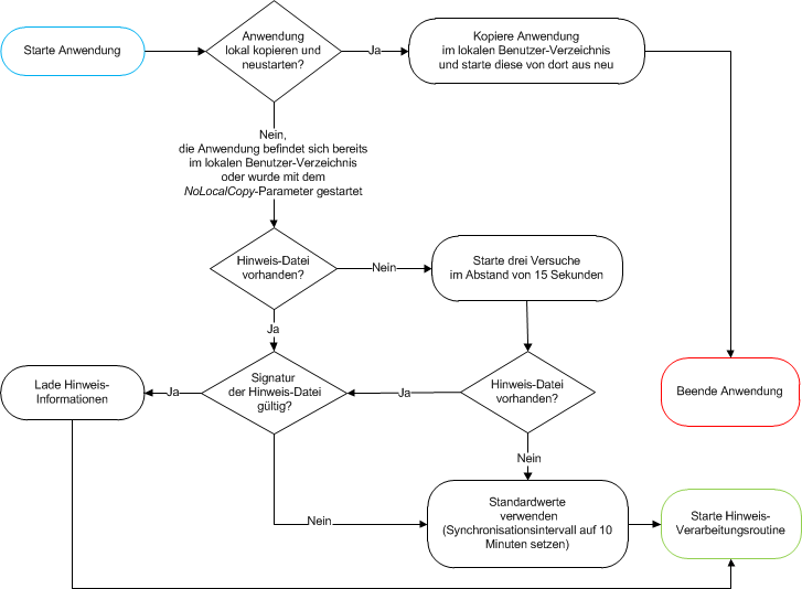
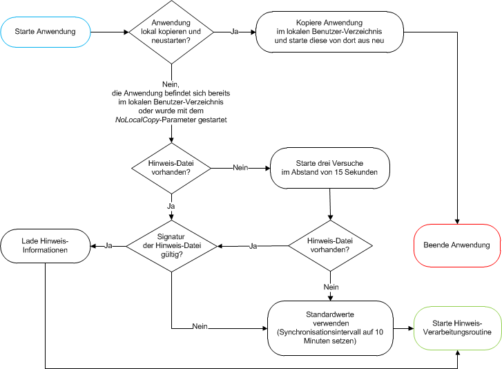
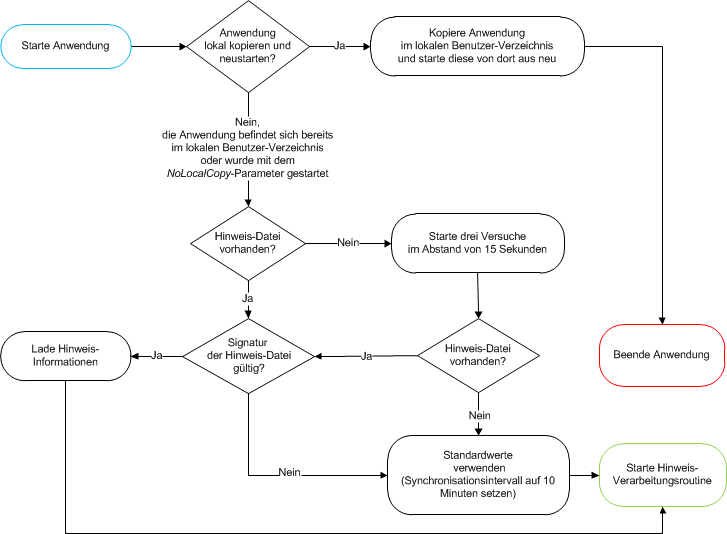
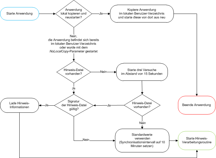
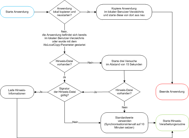
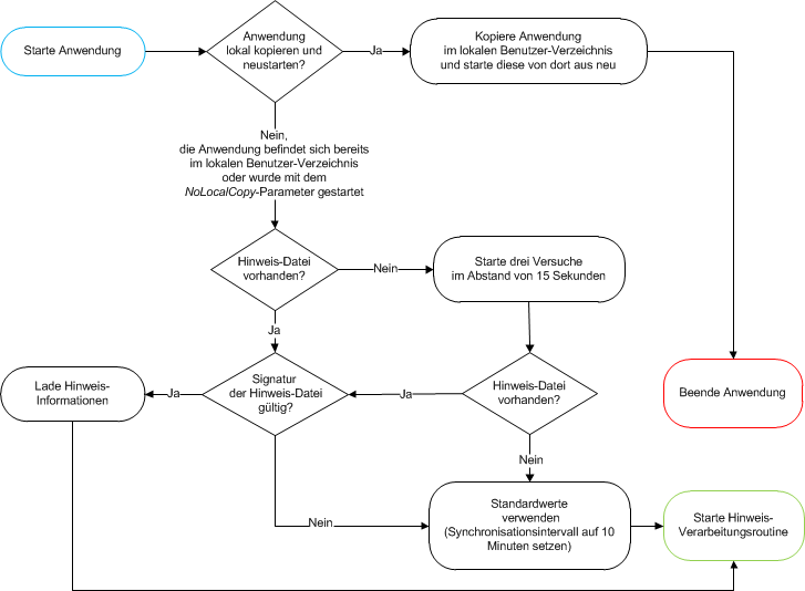
Die IBI-aws Client-Anwendung erstellt standardmäßig nach dem Start zunächst eine Kopie von sich selbst in das lokale Anwendungsdaten-Verzeichnis des Benutzers, führt diese Instanz anschließend aus und beendet sich. Dieser Schritt wird durchgeführt, um die Netzwerk-Abhängigkeit auf ein Minimum zu reduzieren. Dadurch kann die Anwendung selbst nach Ausfall der Netzwerk-Verbindung weiterhin ausgeführt werden.
Mittels des Startparameters /NoLocalCopy ist es möglich das Erstellen einer Kopie in das lokale Anwendungsdaten-Verzeichnis zu unterbinden. Allerdings sollte dieser Parameter nur dann eingesetzt werden, wenn die Anwendung bereits aus einem lokalen Speicherort heraus gestartet wird.
Wird die lokal gespeicherte Anwendung erfolgreich ausgeführt, werden die Informationen aus der Hinweis-Datei eingelesen.
Die Anwendung startet im Intervall von 15 Sekunden drei Versuche, die Hinweis-Datei zu finden. Gelingt dies nicht, sucht die Anwendung alle zehn Minuten erneut nach der Hinweis-Datei.
Sobald die Hinweis-Datei gefunden wurde, wird diese in das lokale Anwendungsdaten-Verzeichnis kopiert und die Informationen eingelesen.
Das folgende Diagramm zeigt, wie sich die Anwendung nach dem Start verhält:

Verhalten während des Betriebs
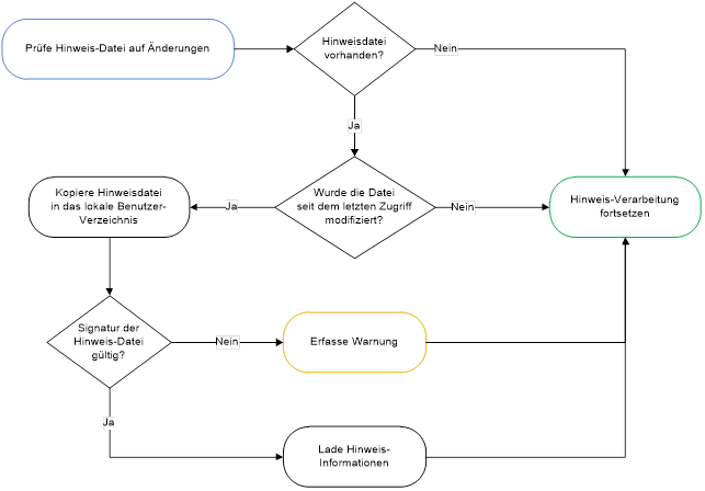
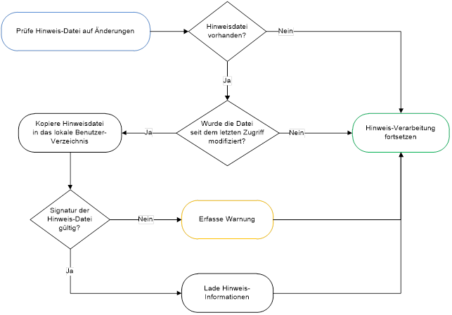
Während des Betriebs prüft die IBI-aws Client-Anwendung in regelmäßigen Zeitabständen die Hinweis-Datei auf Änderungen. Wurde die Hinweis-Datei seit dem letzten Zugriff verändert, wird eine Kopie der Hinweis-Datei in das lokale Anwendungsdaten-Verzeichnis des Benutzers erstellt. So wird der Zugriff auf die zentral abgelegte Datei auf ein Minimum reduziert. Anschließend werden die Hinweis-Daten abgeglichen.
Das nachfolgende Diagramm verdeutlicht den soeben erläuterten Vorgang:

Die Anwendung verhält sich im Falle einer fehlenden Hinweis-Datei, zum Beispiel durch eine fehlende Netzwerkverbindung, so, als wäre die Hinweis-Datei nicht modifiziert worden. Dies bedeutet, dass die Anwendung alle Hinweise die bei der letzten erfolgreichen Synchronisation ausgelesen wurden weiterhin anzeigt, falls das mit den Hinweisen verknüpfte Ereignis auftritt.